april-dz.ru
  • Разделы
    • Снимки-откровения
    • Фотодневник открытий
    • Экспозиция интеллекта

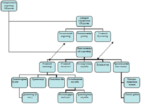
Визуальная схема работы агентства недвижимости


Раздел: Экспозиция интеллекта
Популярные разделы:
Снимки-откровения
Фотодневник открытий
Экспозиция интеллекта
Смотрите еще:
Портрет известной личности - Федосеевой Ольги Алексеевны
Понятные примеры обыкновенных дробей для 5 класса на фото
Инновационная технология: 3D модели роботов для доставки
Религиозная живопись и изображения святых
Нейрология и психология: исследования по классификации афазии
Исторические факты и события
Идеи и концепции проекта в фотографиях
Веселые и танцевальные фотографии на тему арбузов
Copyright © 2010 - 2025 | Отказ от ответственности